Instance Verification Kit (IVK)
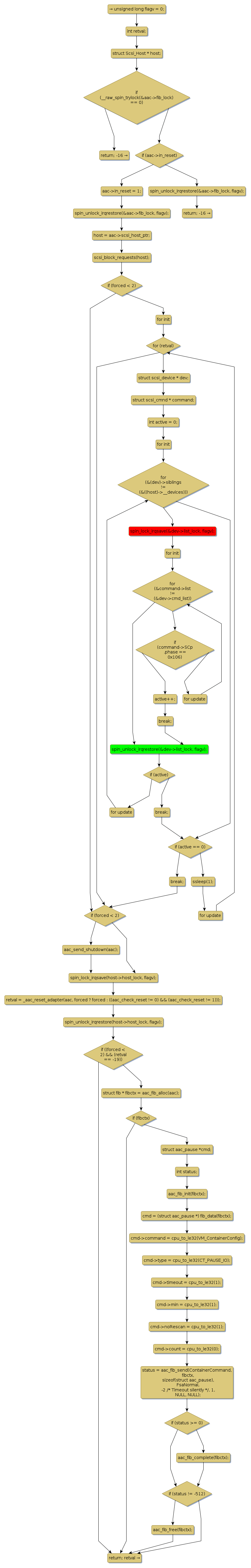
spin lock @ [41675+42+/linux-3.19-rc1/drivers/scsi/aacraid/commsup.c]
Instance Signature: list_lock
|
The Matching Pair Graph:
|
|
Function Name
|
Control Flow Graph (CFG)
|
Events Flow Graph (EFG)
|
Source Correspondence
|
|
aac_reset_adapter
|
|
|
[40921+17+/linux-3.19-rc1/drivers/scsi/aacraid/commsup.c]
|